澎湃新闻、中国天气
1690809960
语音播报
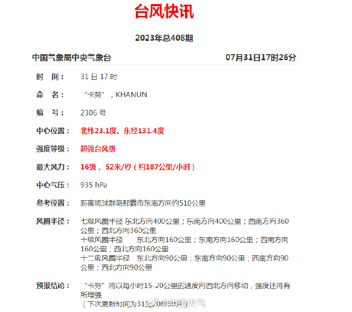
再加强!台风“卡努”已加强为超强台风。
7月31日,“卡努”已连升两级,从台风升级为强台风,再加强为超强台风。从卫星云图上看,其台风眼区清晰,周围云系紧密,结构对称。
编辑:
王珺璐
责编:
李佳
编审:
王玺
台风中,他们跳进水中抢回祖孙3条命
玩“台风梗”?两明星道歉
贵州三农丨锚定“十五五”战略蓝图 聚力贵品流通升级
人文黔行·甲秀南明 | 越南留学生点赞甲秀楼与翠微园
锚定“十五五”战略蓝图 聚力贵品流通升级 贵州省品牌建设促进会贵州好品优品商贸流通联合体 工作委员会成立—以协同之力破解流通瓶颈 为高质量发展注入强劲动能
人文黔行·寻迹城垣步道 | 走进曹状元街
— 热门评论 —