健康贵州
1650986640
语音播报
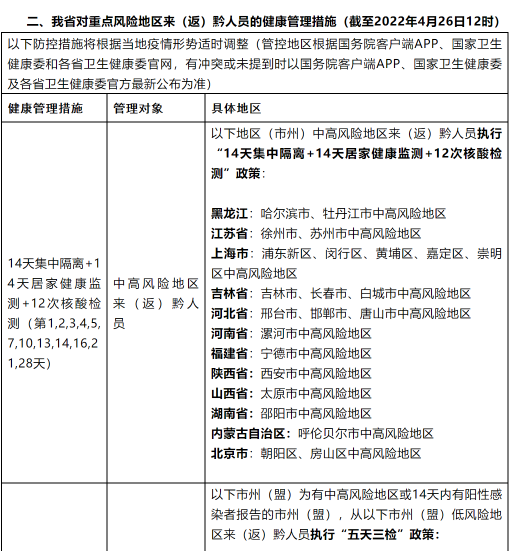
为精准做好“外防输入、内防反弹”工作,有效控制和降低新冠肺炎疫情传播风险,现将我省对重点地区来(返)黔人员的健康管理措施提示如下。
编辑:
任绍文
责编:
孔薇
编审:
李铁流
最新!贵州省对重点地区来(返)黔人员健康管理措施
美国副总统哈里斯新冠病毒检测结果呈阳性
贵州省对重点地区来(返)黔人员健康管理措施
刚发布!贵州省对重点地区来(返)黔人员健康管理措施
贵州三农丨锚定“十五五”战略蓝图 聚力贵品流通升级
人文黔行·甲秀南明 | 越南留学生点赞甲秀楼与翠微园
锚定“十五五”战略蓝图 聚力贵品流通升级 贵州省品牌建设促进会贵州好品优品商贸流通联合体 工作委员会成立—以协同之力破解流通瓶颈 为高质量发展注入强劲动能
人文黔行·寻迹城垣步道 | 走进曹状元街
— 热门评论 —