为大力建设“青年友好型成长型省份”,全力推进人才汇聚,让贵州对青年更友好,青年对贵州更有为,青年在贵州更好成长,在省委人才工作领导小组办公室统筹指导下,团省委牵头通过社会化动员方式,在全省各市(州)中心城区及部分重点县区青年人群聚集的区域,打造了41个青年人才驿站(青年驿站),为有意在黔就业创业的优秀青年免费提供5天以内的过渡性住宿,同时提供政策咨询、就业创业指导、城市融入等一站式公益性、综合性服务,帮助外来青年解决住宿难、就业创业难等问题,吸引更多优秀青年深入了解贵州、融入贵州、留在贵州、服务贵州。
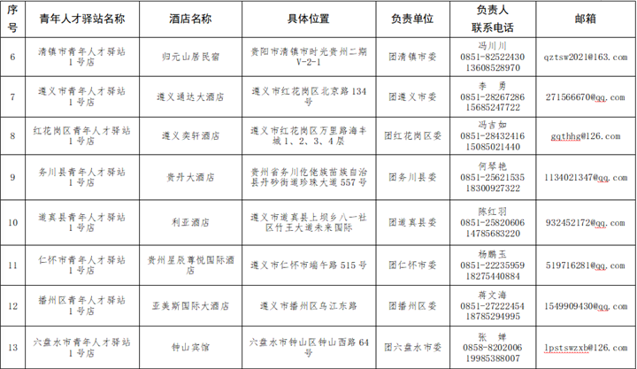
现将贵州省第一批青年人才驿站(青年驿站)名单公开发布。驿站由各地区团组织负责管理,有入住需求的青年可按程序向驿站所在地团组织进行申请。
真诚期待各位青年朋友的到来!
贵州省第一批青年人才驿站(青年驿站)名单
贵州省第一批青年人才驿站(青年驿站)
名单、申请流程、申请表









— 热门评论 —