2月19日晚,网传浙江杭州西湖区某小学多名学生阳性,该班停课4天,引发关注。
20日,西湖区教育局发布通报称:
经调查,2月19日(周日)学校陆续接到二(3)班学生周一请假的申请,截至到傍晚18时该班共计10位学生出现发热症状,在家抗原检测显示阳性,初步考虑为新冠感染。学校根据乙类乙管处置预案,向疾控部门进行了报告并发布了班级停课4天的通知。
接报后,区防控办立即组织区教育局、区疾控中心联合开展调查处置。通过流调,抗原检测阳性的学生均无新冠病毒既往感染史,为首次感染,目前症状平稳,精神状态良好。
新闻多一点
杭州两所中小学出现阳性学生
据浙江日报报道,2月19日晚上,杭州多个家长群中流传着一张西湖区某公办小学二(3)班的家长通知书。
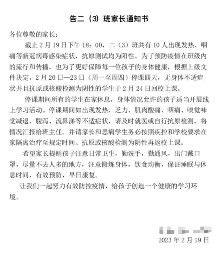
该通知称,为了预防疫情在班级内的流行和传播,也为了更好保障每一位孩子的身体健康,根据上级文件决定,2月20日—23日(周一至周四)停课四天,无身体不适症状并且抗原或核酸检测为阴性的学生于2月24日回校上课。
而另一条消息也在各个家长群不断扩散:拱墅区一所公办初中已有多个班级出现多人新冠感染,而且感染的大多是此前没阳过的学生。
两条消息在家长之间不断发酵,让部分家长有些焦虑。“我们家两个孩子都还没阳过。这些消息是真的吗?是不是新一波新冠感染高峰要来了?”一位孩子分别就读于西湖区小学和拱墅区初中的家长给记者一口气发来几条消息。
记者随即向两所中小学的相关负责人或就读家长求证,这两条消息都属实。
该所西湖区公办小学相关负责人告诉记者,目前学校已经按照相关部门的要求做好后续安排,各项工作也正在有条不紊地进行,请家长们不要恐慌。新冠病毒“乙类乙管”后,这可能会成为新常态。
孩子就读于该所拱墅区公办初中初二的家长也向记者表示,据她所知,该校已有好几个班出现阳性确诊学生。自己孩子班里就有数个阳性确诊学生。以她的孩子所在班级为例,凡出现新冠病毒感染症状的学生需要测抗原,其他没有症状的学生仍按正常节奏上学。确诊阳性的学生居家学习,其他学生可以继续上课。
“我们发现班里几个出现新冠病毒感染症状并确诊阳性的同学都是此前没有阳过的。”这位家长说,从班级群的反应来看,可能已经经历过疫情感染高峰,家长们都挺淡定的。
虽然消息是真的,但家长们确实不必太恐慌。部分家长觉得,身边已经好一阵没有人感染新冠病毒,新冠不是已经“消失”了吗?怎么又突然出现在杭州的中小学。
实际上,根据中国疾控中心2月18日最新发布的《全国新型冠状病毒疫情情况》,新冠感染者虽然已大幅降低,但是新冠感染人数仍然存在,每天新增感染者在5000例以上。
著名公共卫生与流行病学专家曾光教授2月19日在接受人民日报健康客户端采访时表示,新冠并没有完全消失,只是进入低水平流行阶段,还需要加强监测,每个个体仍需要继续做好必要的防护措施。
广州医科大学附属市八医院感染病中心首席专家蔡卫平2月18日接受人民日报健康客户端采访时也表示,我国在前段时间已经有较多人群被感染,形成了一定的群体免疫,所以目前不太可能引起新一波的流行。
因此,杭州个别学校出现多个班级或者多个学生感染新冠病毒,也是正常现象,并不代表新一波流行的开始。而且眼下甲流、诺如病毒感染也进入多发期。即便孩子出现发烧等症状,也不一定是新冠病毒,建议家长第一时间测一下抗原。
据记者了解,在开学前,相关职能部门其实也已经做好了相应预案。例如,开学前,各校药品和抗原检测试剂储备已全达标。如果出现疫情流行高峰,中小学校、幼儿园采取严格的封闭管理。校园内出现感染者后,中小学以班级或年级为单位,根据区教育局会同卫健、疾控等部门提出的防控措施加以落实;幼儿园及时采取临时关停措施。疫情解除后,及时恢复正常教育教学等。


— 热门评论 —