本轮贵阳疫情发生以来,全市疫情防控工作已经进入最吃紧、最艰难、最紧张的时刻,按照贵阳贵安疫情防控现场处置省市联动指挥部统一安排,贵阳市慈善总会于9月5日发出《“大爱贵阳·同心抗疫”募捐倡议书》。倡议书发出后,部分市(州)、人民团体、企事业单位、社会爱心人士、市慈善总会会员及会员单位积极捐款捐物,为全市疫情防控物资保障作出了积极贡献,现将截至2022年9月6日24:00接收的社会捐赠及使用分配情况进行公示,接受社会监督。具体情况如下:
1.接受银联支付平台捐款1753笔28.04万元(因贵阳市实行静默管理,银行未正常上班,尚不能统计对公账户转账收款明细情况),暂未使用。
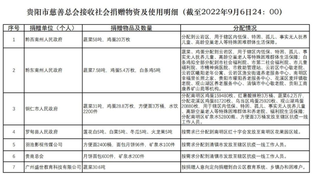
2.接收物资捐赠18批次,主要包括蔬菜、鸡蛋、矿泉水、方便面等生活物资和防护服等防疫物资,已分配到各区(市),具体情况详见附件。
附件:贵阳市慈善总会接收社会捐赠物资及使用明细(截至2022年9月6日24:00)
贵阳市慈善总会
2022年9月7日


— 热门评论 —