近日,教育部公示2022年高等教育(本科)国家级教学成果奖候选项目名单、2022年职业教育国家级教学成果奖推荐成果名单。一起来看↓↓↓
本科国家级教学成果奖候选项目公示
(贵州部分)
公示期自2023年1月5日起至4月4日。
公示期内,任何单位和个人可对教学成果权属提出异议,提出异议的单位或者个人应当以书面方式提出,并提供必要的证明材料及有效联系方式。以单位名义提出异议的,需在异议材料上加盖本单位公章,并写明联系人姓名、通讯地址和电话;个人提出异议,需在异议材料上签署真实姓名,并写明本人身份证号、工作单位、通讯地址和电话。我们将为提出异议的单位和个人严格保密。
联系电话:010-66097829;传真:010-66020758
通讯地址:北京市西城区西单大木仓胡同37号(教育部高等教育司综合处),邮政编码:100816
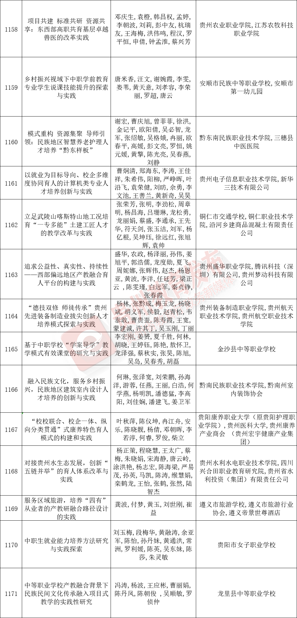
职业教育国家级教学成果奖推荐成果公示
(贵州部分)
公示期自2023年1月4日起至2023年4月3日止。
公示期内任何单位和个人可对教学成果权属提出异议,提出异议的单位或者个人应以书面方式提出,并提供必要的证明材料及有效联系方式。以单位名义反映的应加盖公章,以个人名义反映的应署真实姓名、身份证号,否则恕不受理。我们将对反映的问题进行调查核实,并为反映人保密。反映情况的书面意见务请于2023年4月3日前送达教育部职业教育与成人教育司。
联系电话:010-66096266;传真:010-66020434;电子邮箱:jxjc@moe.edu.cn;
邮寄地址:北京市西城区西单大木仓胡同37号(教育部职业教育与成人教育司);邮政编码:100816。








— 热门评论 —