今年是中国人民抗日战争
暨世界反法西斯战争胜利80周年
也是九一八事变爆发94周年
近日
辽宁、黑龙江、安徽、
广西、新疆、江苏等多地发布通告
将在9月18日
进行防空警报试鸣
辽宁
9月18日上午
勿忘九一八撞钟鸣警仪式
将在沈阳“九·一八”历史博物馆
残历碑广场举行
自1995年起
每年的9月18日都在沈阳举行
勿忘九一八撞钟鸣警仪式
警示世人勿忘国耻、勿忘“九一八”
今年的撞钟鸣警仪式
还将奏唱国歌、撞钟鸣警、
拉响防空警报
沈阳全城及辽宁全省各地
也将同步拉响防空警报
火车、轮船、汽车鸣笛3分钟

黑龙江
9月18日上午9时至9时10分
黑龙江将在全省进行防空警报统一试鸣
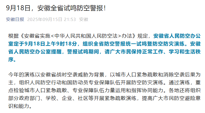
安徽
9月18日上午9时18分
安徽将组织全省防空警报统一试鸣
暨防空防灾演练
广西
9月18日上午10时00分至10时15分
广西将在全区范围内
统一试鸣防空警报
暨组织部分人员疏散隐蔽演练
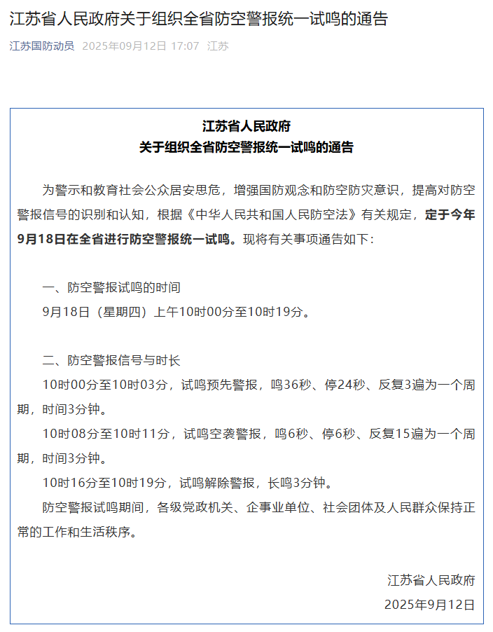
江苏
9月18日上午10时00分至10时19分
江苏全省
将进行防空警报统一试鸣
河南
9月18日上午10时00分至10时31分
河南将在全省范围内
组织人民防空警报试鸣活动
视频来源:河南国防动员
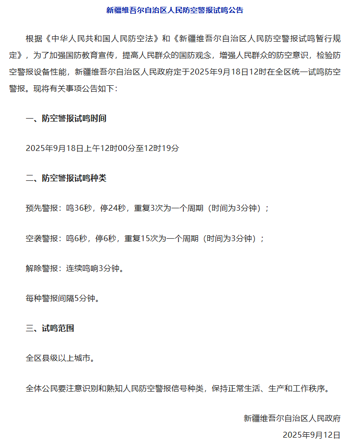
新疆
9月18日上午12时00分至12时19分
新疆将在全区统一试鸣防空警报
94年过去了
硝烟散去,警钟长鸣
我们一起悼念同胞、缅怀先烈
牢记“九一八”
让历史不再重演
请记得
9月18日这一天
中华大地的鸣警之声
一寸山河一寸血
不忘曾经烽烟起
天下虽安,忘战必危!
勿忘国耻,吾辈自强!





— 热门评论 —