为解决贵阳市“上班族”的年检难题,贵阳市公安交通管理局车辆管理所联合贵阳市市场监督管理局、贵阳市生态环境局及贵阳市机动车检测机构推出机动车检验周末服务。
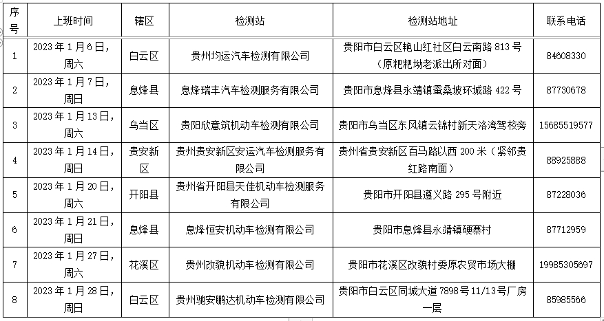
2024年1月份的机动车检验周末服务时间表已拟定,车主可结合自身情况利用自己的时间办理年检业务,具体的时间表及电话联系方式如下:
上述安排如有调整变化的,我们都将通过本公众号进行及时公布,以最新公布内容为准。
除了上述公布的时间表之外,为最大程度地方便车主办理机动车检验业务,目前贵阳市有24家检测站根据自身情况提供周末检验服务。在公布的上述时间内,车主可根据自身情况另行选择以下检测站服务时间进行检验。
为避免机动车检测站出现检测设备检修、网络故障或停电等特殊情况造成无法检验的情形,建议您事先拨打检测站的联系电话进行核实确认。





— 热门评论 —