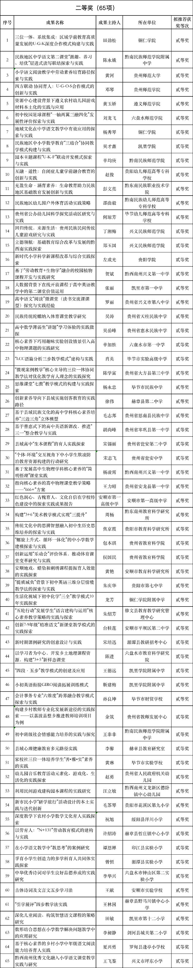
近日,2022年贵州省中小学(幼儿园)教学成果奖评选工作已结束。经专家现场评审、评审学术委员会审议,共有105项成果拟获奖,其中,特等奖12项,一等奖28项,二等奖65项。现将获奖成果名单予以公示,公示期为2022年7月4日至7月8日。一起来看↓↓↓
拟获奖名单
公示期间,如有异议,请以书面形式反映情况,并提供必要的证明材料和有效联系方式。反映情况须客观真实,须加盖本单位公章;以个人名义反映的,须在书面材料上签署真实姓名、身份证号。反映情况的书面意见请于7月8日前通过电子邮件送达省教育科学规划领导小组办公室,逾期及匿名反映不予受理。
联系电话:0851-86792502;
电子信箱:gzjkyghb@163.com。



— 热门评论 —