今天(10月27日)下午,以“绿色•标准•传承•创新”为主题的2023年贵州省秋季斗茶赛颁奖仪式在贵阳市花溪区举行。
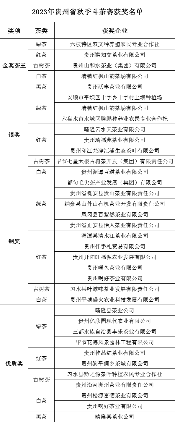
在公证部门的全程监督下,经过各地初赛选样、理化与安全指标检测、专家审评、分赛场评茶等4个主要环节,产生了5个金奖茶王、8个银奖和12个铜奖。
据了解,2023年贵州省秋季斗茶赛自9月正式启动以来,得到了各地农业、茶企、行业协会等单位的积极响应,经各市县初赛,共推选114家企业132只茶样进入省级决赛。
主办方介绍,今年贵州省秋季斗茶赛主要呈现三个特点,一是紧密贴合产业和市场的发展方向,通过斗茶赛达到以赛促训、以赛提质,以赛促销。本次斗茶赛首次将工艺白茶纳入斗茶组别,希望以斗茶促进产业发展,以斗茶提升产品品质,推动全省新茶品类品质提升,快速发展;二是严守茶叶质量安全永远在路上。本次斗茶赛省农产品检测中心按照国家标准,对具有高风险性的吡虫啉、啶虫脒、克百威、灭多威等农药残留以及水分、铅等共计30项指标进行检测,旨在提醒贵州行业从业者,坚持做干净茶、绿色茶、生态茶,一刻都不容松懈;三是通过斗茶,加工技术水平显著提升。特别是绿茶“稳中有进”,红茶“大幅提升”,古树茶“逐年提高”,工艺白茶和黑茶“潜力较大”,有力地推动了贵州各茶类整体加工水平、市场定位、品牌培育等大发展,大提高,为转化为市场优势提供了强有力的支撑。
自2015年开始,贵州已成功举办斗茶赛12届。坚持以“绿色·标准·传承·创新”为主题,坚持“斗规模、斗安全、斗标准、斗工艺、斗品质,斗出干净好喝、高性价贵州茶”为初心使命。2018年开始创新地提出了把斗茶赛的赛场向市场前移,以经销商和消费者为主体,同步在国内多个贵州茶目标城市举办分赛场。在各界的关心呵护下,斗茶赛逐步成长,已经成为贵州茶品质和安全的检阅场,加工和技艺水平的展示窗口,省外经销商优选贵州茶的重要平台。



