记者从省自然资源厅获悉,综合我省地质灾害易发分区、气象数据、地质灾害防治指挥平台实时监测预警等信息,采用统计回归模型综合研判,未来24小时,从今天(6月20日)下午4点到明天(6月21日)下午4点,地质灾害橙色预警区域有榕江县,从江县大部,水城区,六枝特区,荔波县,三都县,丹寨县,雷山县以及黎平县局部。据了解,这些县区其他部分区域也同样呈现黄色预警。除此之外,黄色预警区域还有镇宁县,盘州市,关岭县,紫云县,普定县,纳雍县,威宁县,长顺县,独山县,镇远县,普安县,晴隆县,兴仁市,兴义市局部。
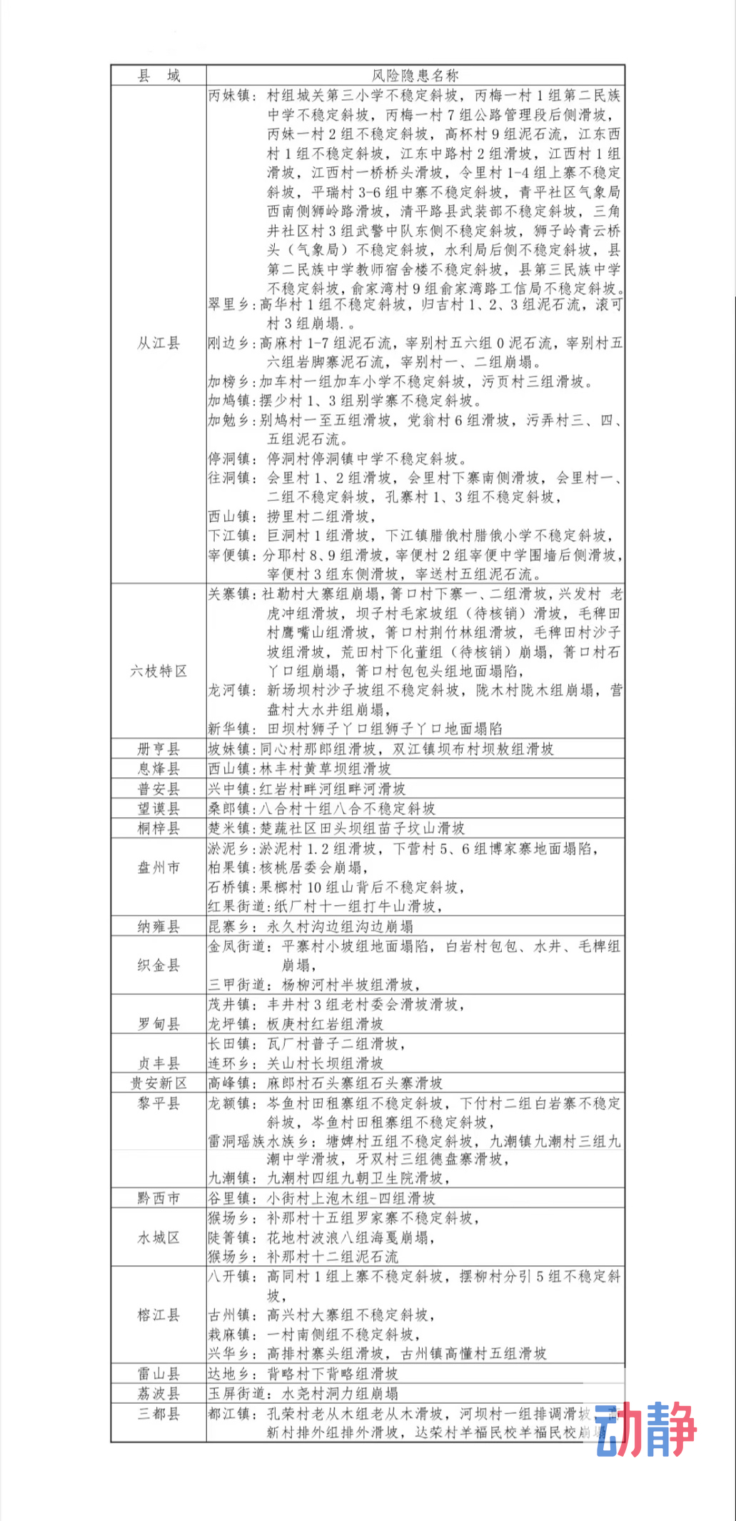
根据相关情况预测,以下地质灾害风险隐患点及周边类似区域风险较高:



— 热门评论 —